| 圖樣 | 分鐘 | 內容 (營造法式註釋 大木作制度圖樣) |
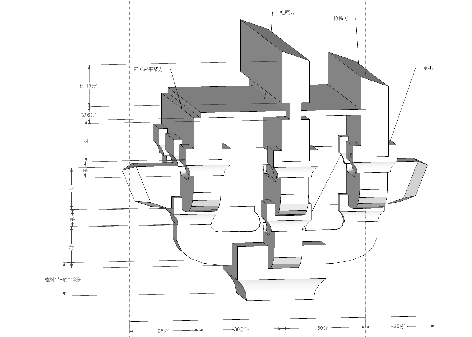
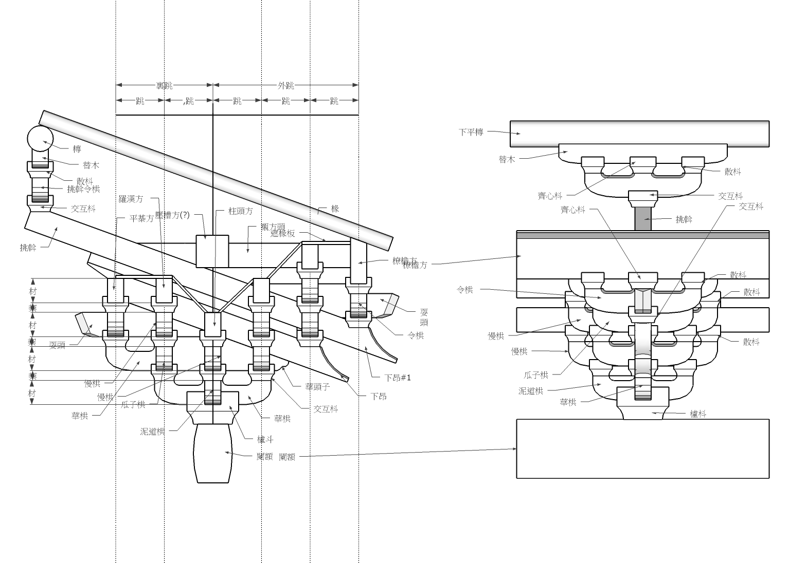
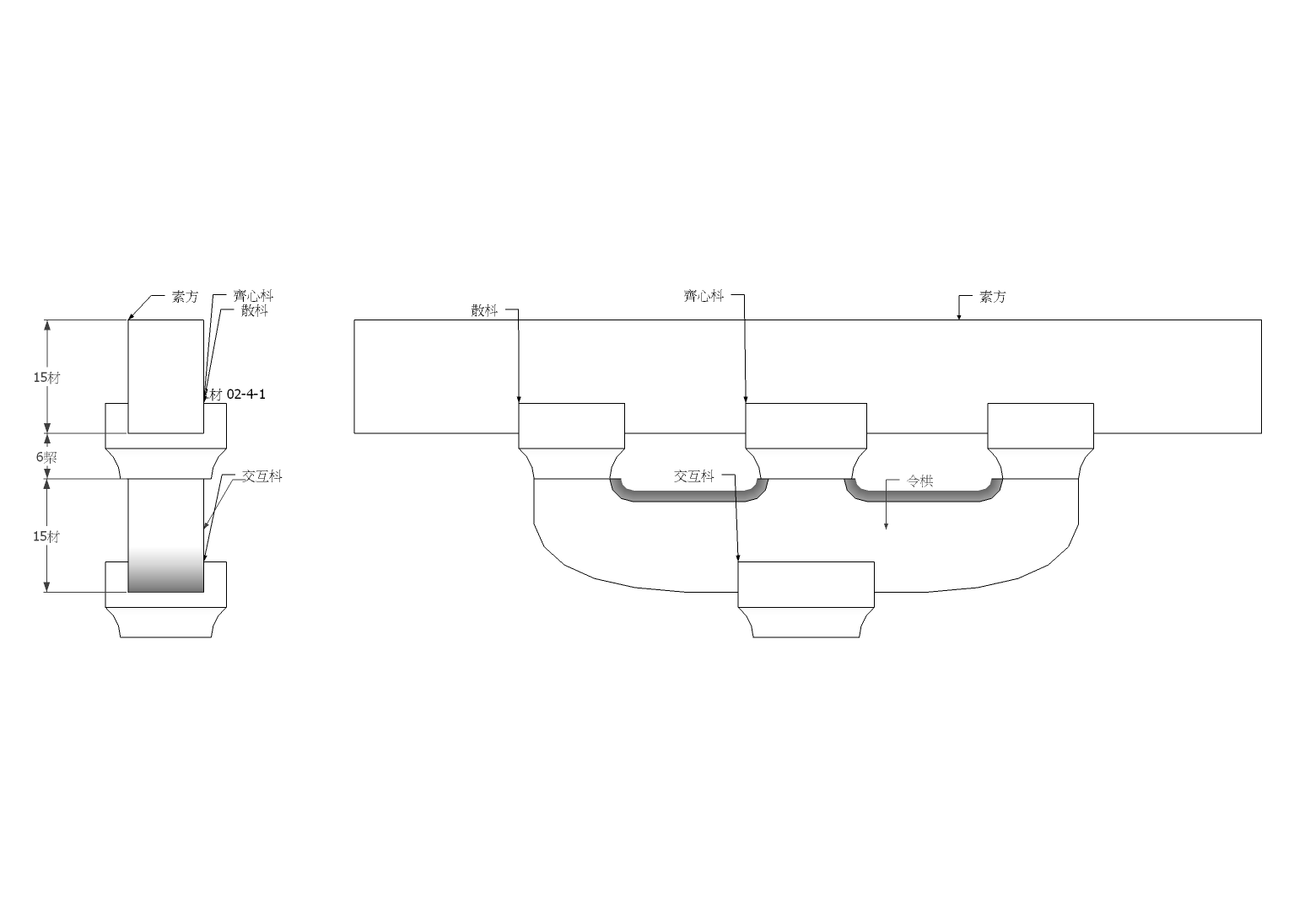
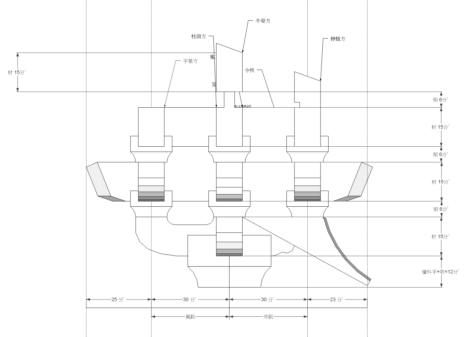
| 01 | 029 | 材, 枓栱部份名稱圖 , |
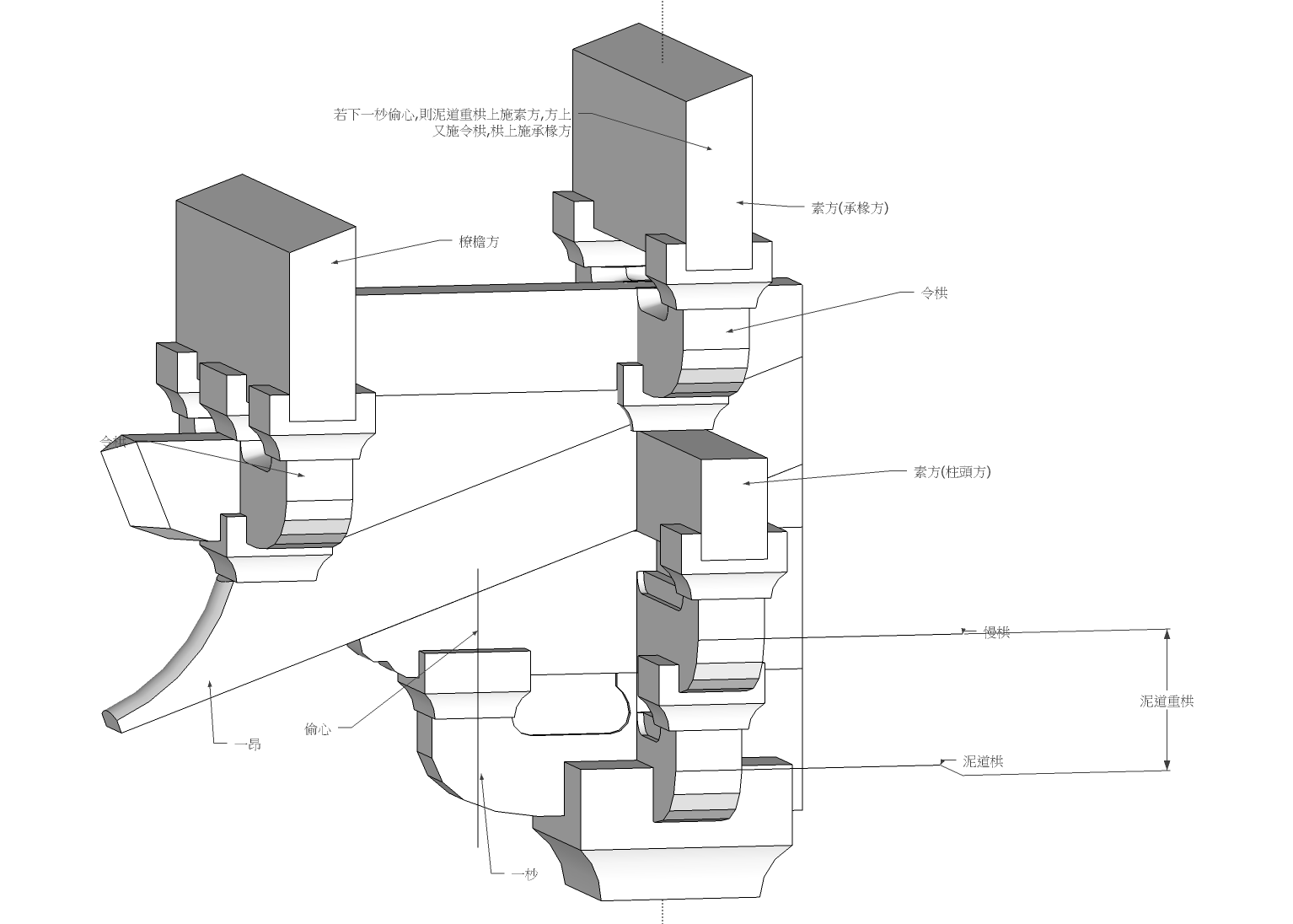
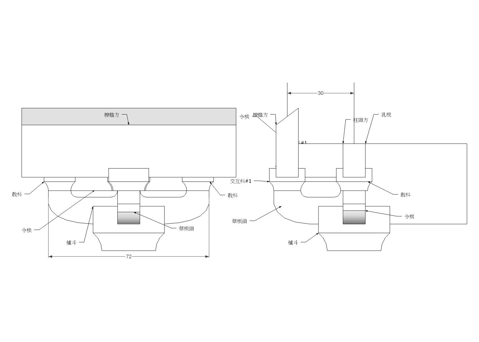
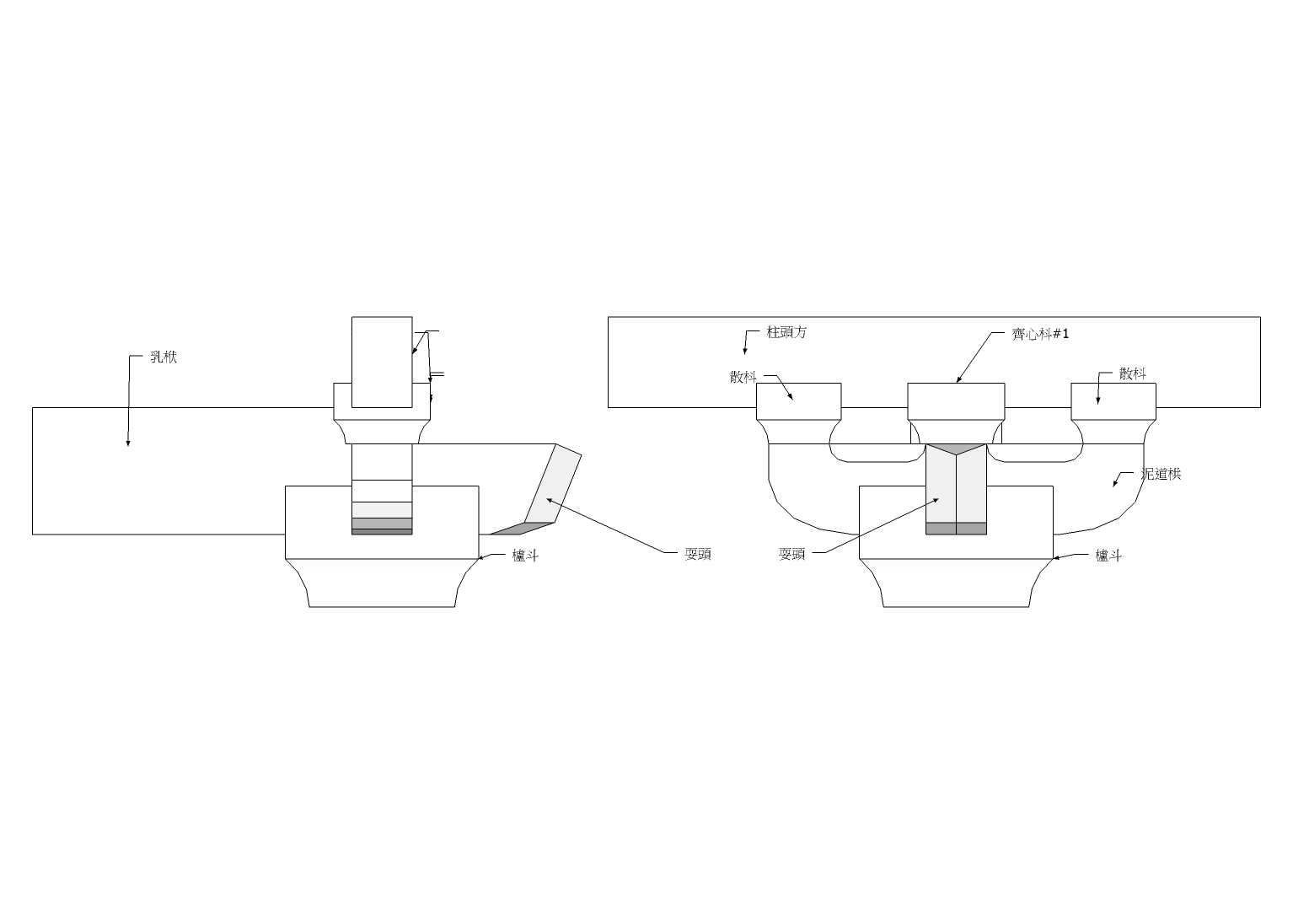
| 02 | 143 | 造栱之制有五: 華栱(兩卷頭), 華栱(騎槽檐栱), 華栱(丁頭栱), 泥道栱, 瓜子栱, 令栱, 慢栱, 鴛鴦交手栱, |
| 03 | 071 | 造枓之制有四: 柱頭用方櫨枓, 角柱上方櫨枓及圜櫨枓, 交互枓(華栱出跳上用), 交互枓(施於替木下者), 交互枓(屋內梁栿下者 交栿枓), 騎昂交互枓 斜開鐙口, 齊心枓(栱心上用), 齊心枓(平坐出頭木用 十字開口順耳) 平盤枓, 散枓(栱兩頭用), |
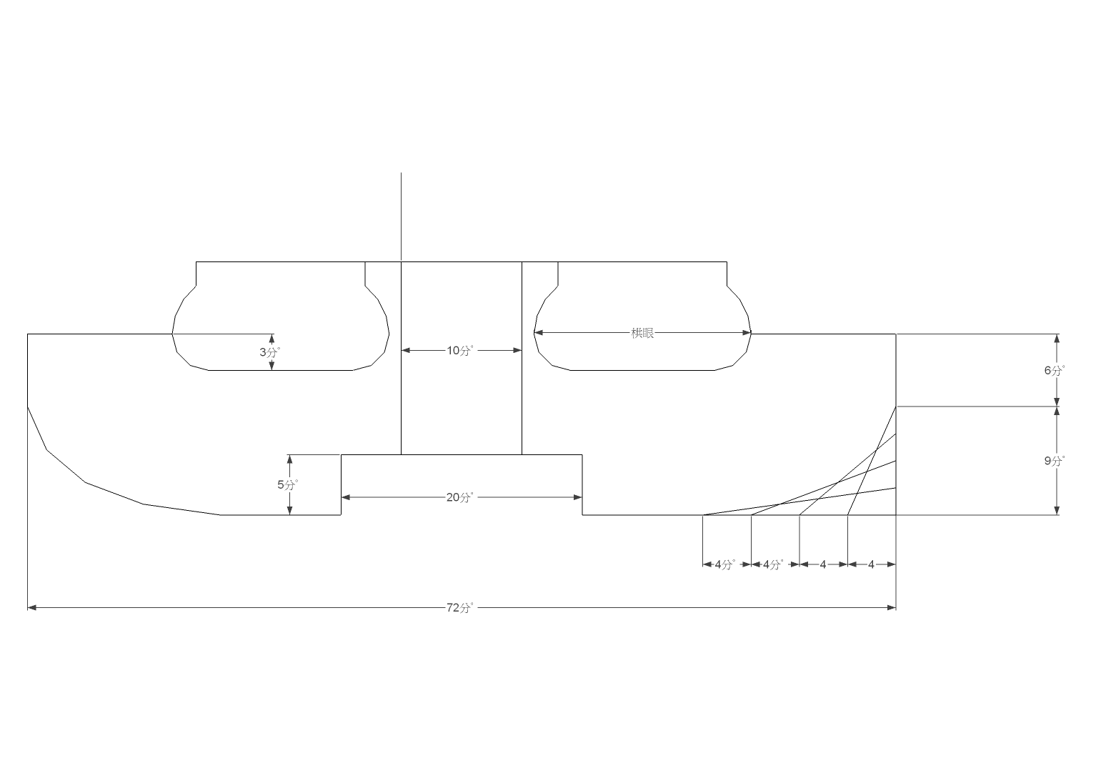
| 04 | 028 | 下昂卷殺 造耍頭 華頭子, 批竹昂, |
| 05 | 074 | 單栱, 重栱, 枓口跳, 把頭絞項造, 四鋪作插昂補間鋪作, 四鋪作裡外並一抄卷頭 壁內用重栱, |
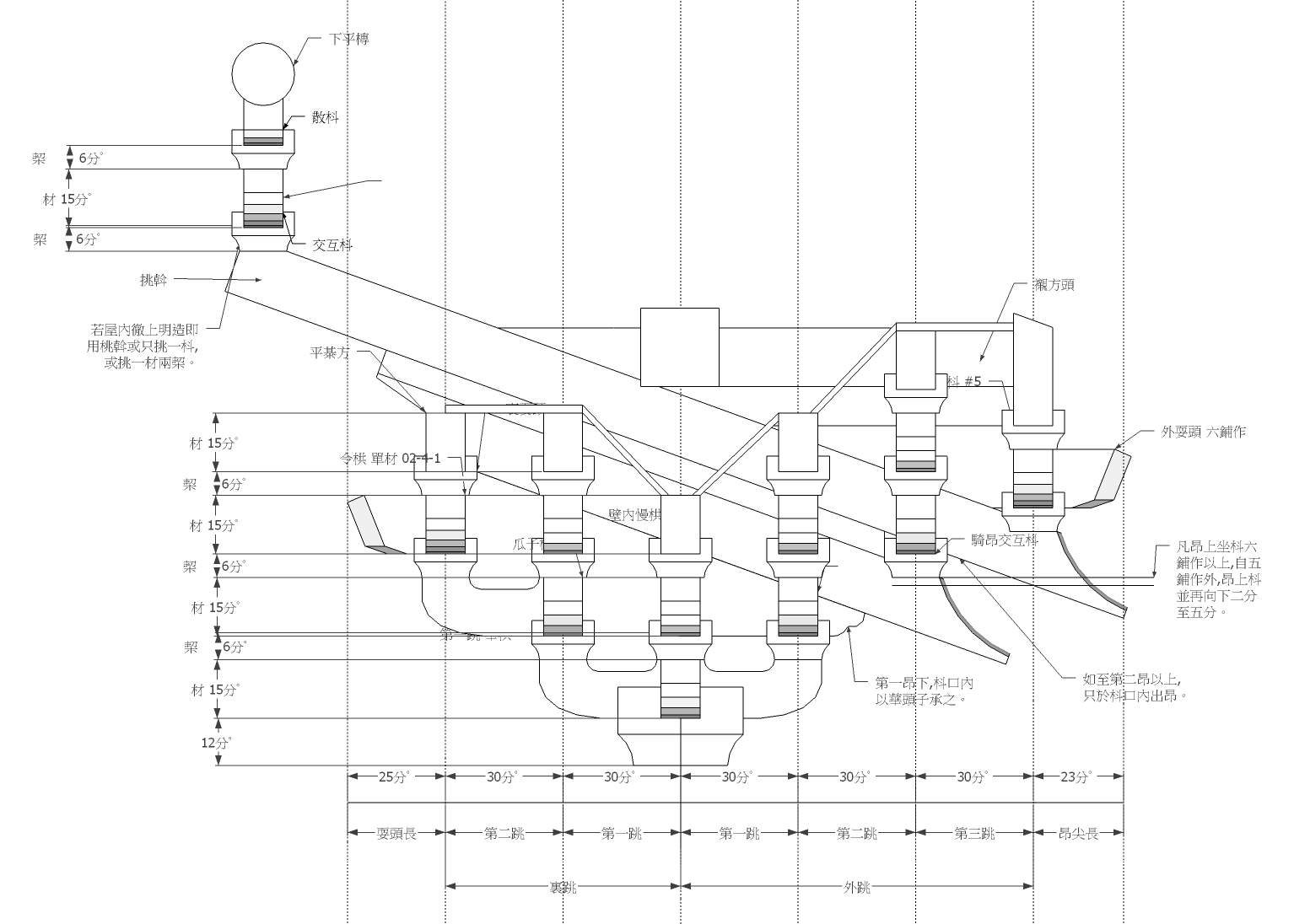
| 06 | 034 | 五鋪作重栱出單杪下昂 裏轉五鋪作重栱出兩杪 並計心, 六鋪作重栱出單杪雙下昂 裡轉五鋪作出兩杪 並計心, |
| 07 | 022 | 七鋪作重栱出雙杪 雙下昂 裏轉五鋪作 重栱出三杪 並計心 , 八鋪作重栱出雙杪三下昂裏轉六鋪作重栱出三杪並計心, |
| 08 | 025 | 五鋪作出上昂並計心, 六鋪作重栱出上昂偷心跳內當中施騎枓栱, |
| 09 | 029 | 七鋪作重栱出上昂偷心跳內當中施騎枓栱, 八鋪作重栱出上昂偷心跳 內當中施騎枓栱, |
| 10 | 035 | 五鋪作一杪一昂, 六鋪作一杪兩昂, 六鋪作兩杪一昂, 單栱七鋪作兩杪兩昂, 單栱八鋪作杪三昂, |
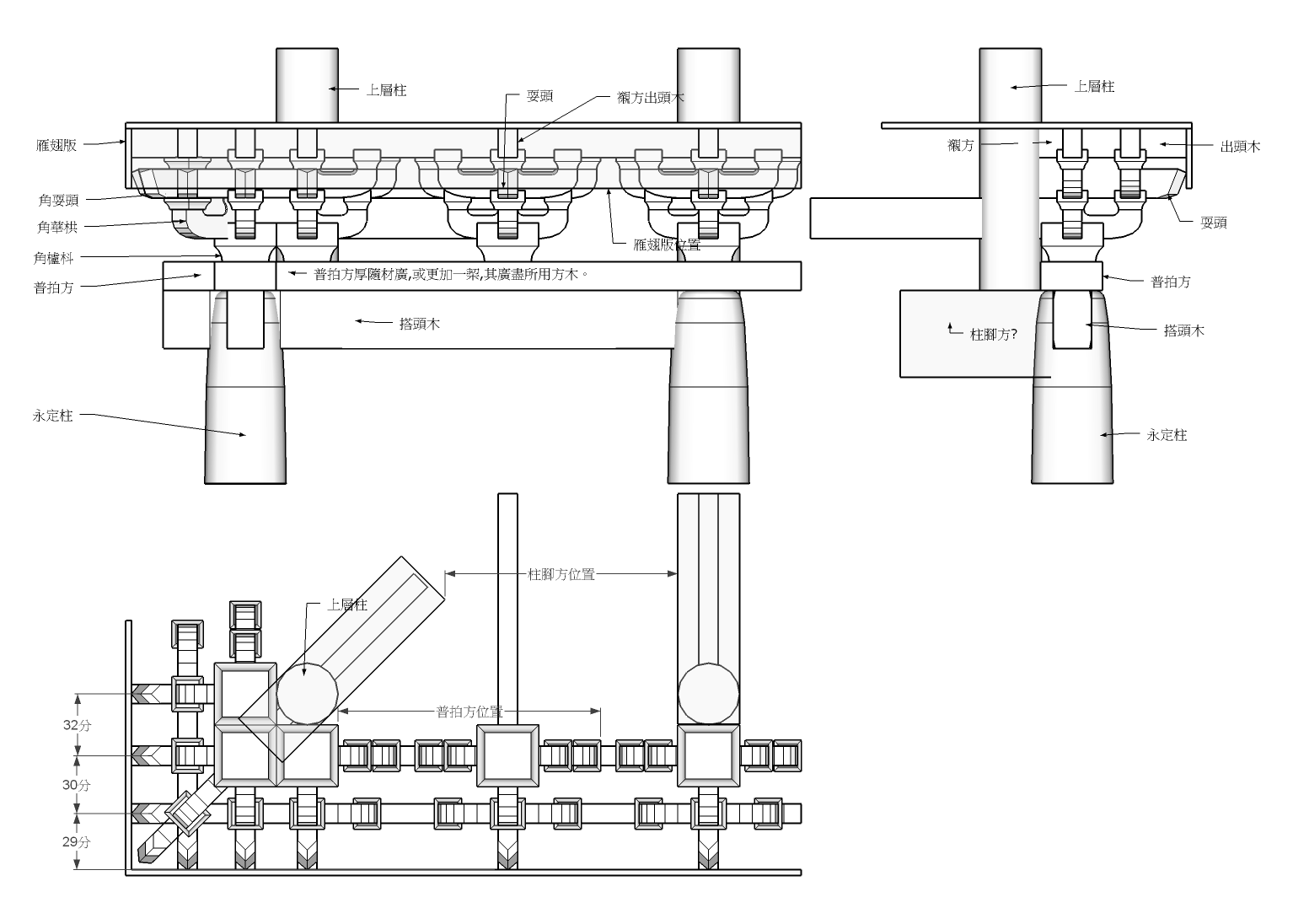
| 11 | 119 | 造平坐之制之一: 叉柱造, |
| 12 | 106 | 造平坐之制之二: 纒柱造之一: 四鋪作出卷頭內重栱, 五鋪作 重栱 出卷頭 計心, |
| 13 | 243 | 造平坐之制之三: 纒柱造之二: 六鋪作重栱出卷頭並計心, 七鋪作重栱出卷頭並計心, 七鋪作重栱出上昂偷心跳內當中施騎枓栱, |
| 14 | 212 | 絞割鋪作栱昻枓等所用卯口: 補間並柱頭鋪作栱昻, 以五鋪作名件卯口為法, 補間並柱頭鋪作栱昻, |
| 15 | 534+126 | 殿閣亭榭等鋪作轉角圖: 四鋪作壁內重栱插下昻, 五鋪作重栱出單杪單下昻逐跳計心, |
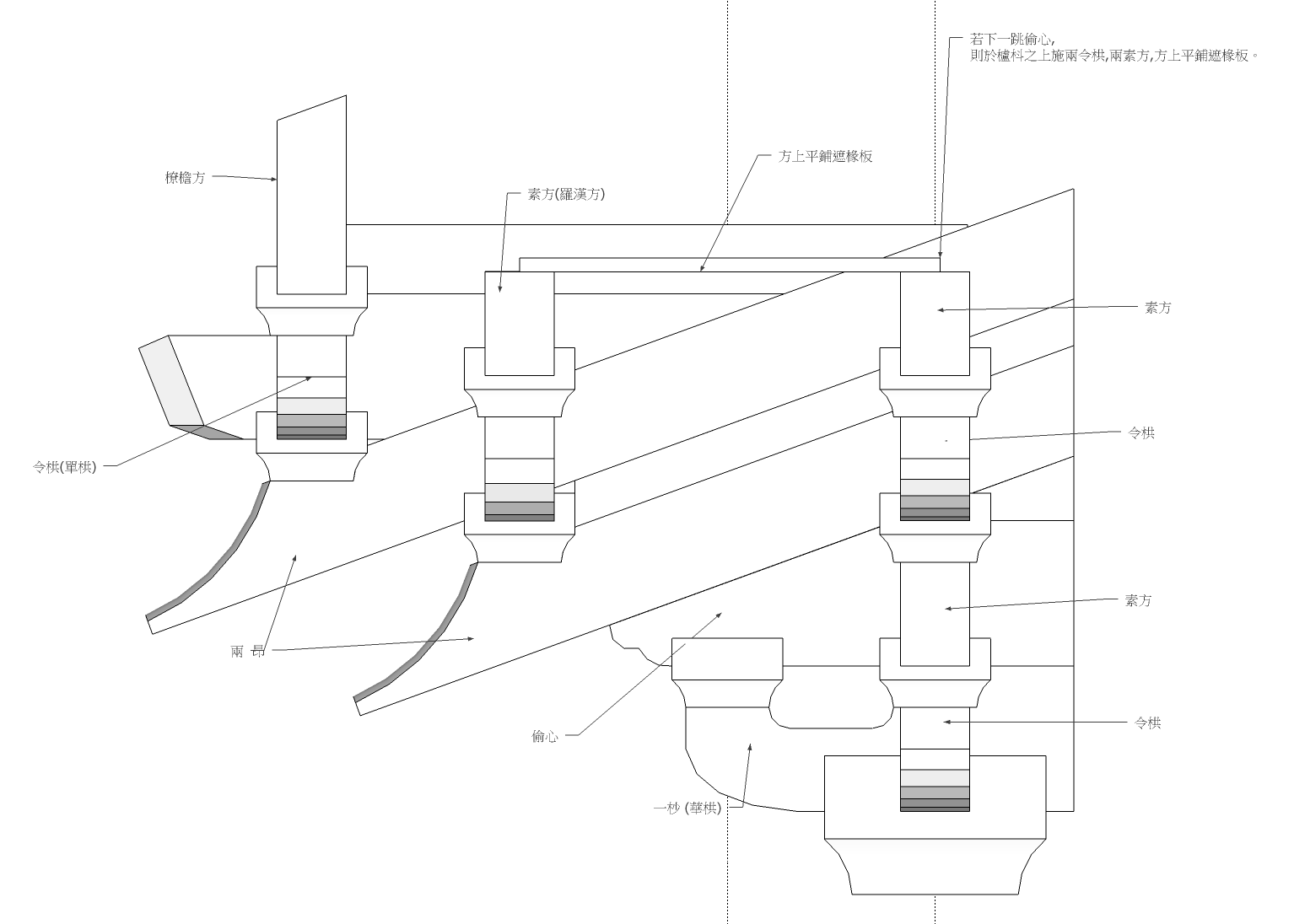
| 16 | 231+117 | 殿閣亭榭等鋪作轉角圖: 六鋪作重栱出單杪雙下昻逐跳計心, 蝦須栱, |
| 17 | 300+102 | 殿閣亭榭等鋪作轉角圖: 七鋪作重栱出雙杪雙下昻逐跳計心, |
| 18 | 093+067 | 殿閣亭榭等鋪作轉角圖: 八鋪作重栱出雙杪三下昻逐跳計心, |
| 19 | 414 | 造月梁之制: 平梁 劄牽 乳栿 四椽栿 六椽栿, |
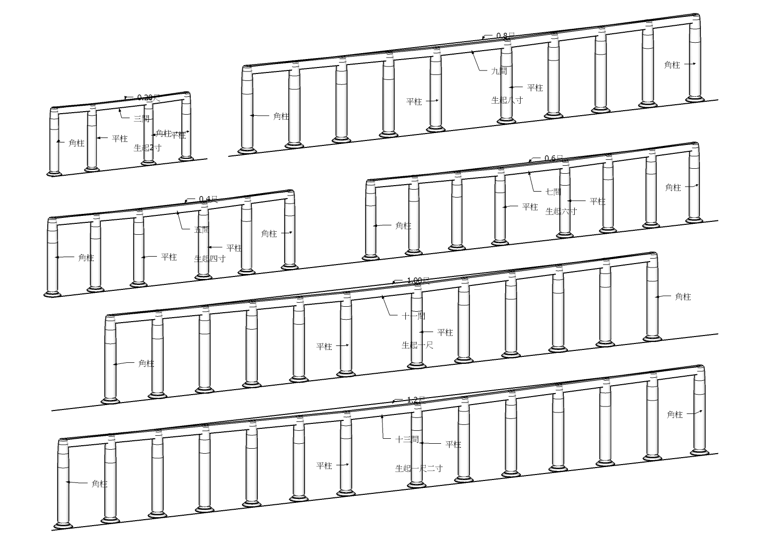
| 20 | 117 | 造闌額之制, 柱側腳之制, 梁額等卯口, 殺梭柱之制, |
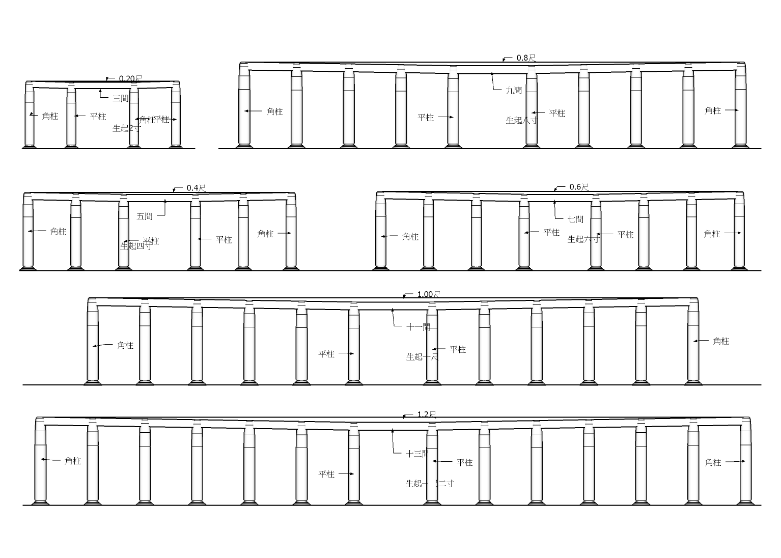
| 21 | 048 | 用柱之制 角柱生起之制, |
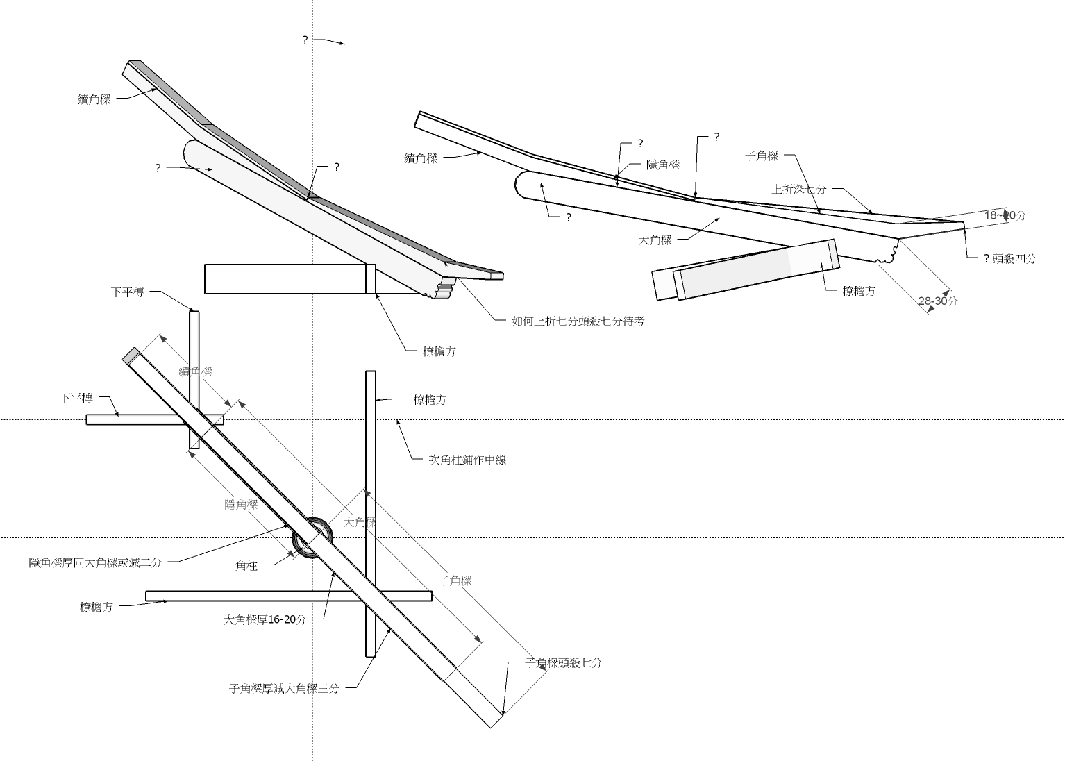
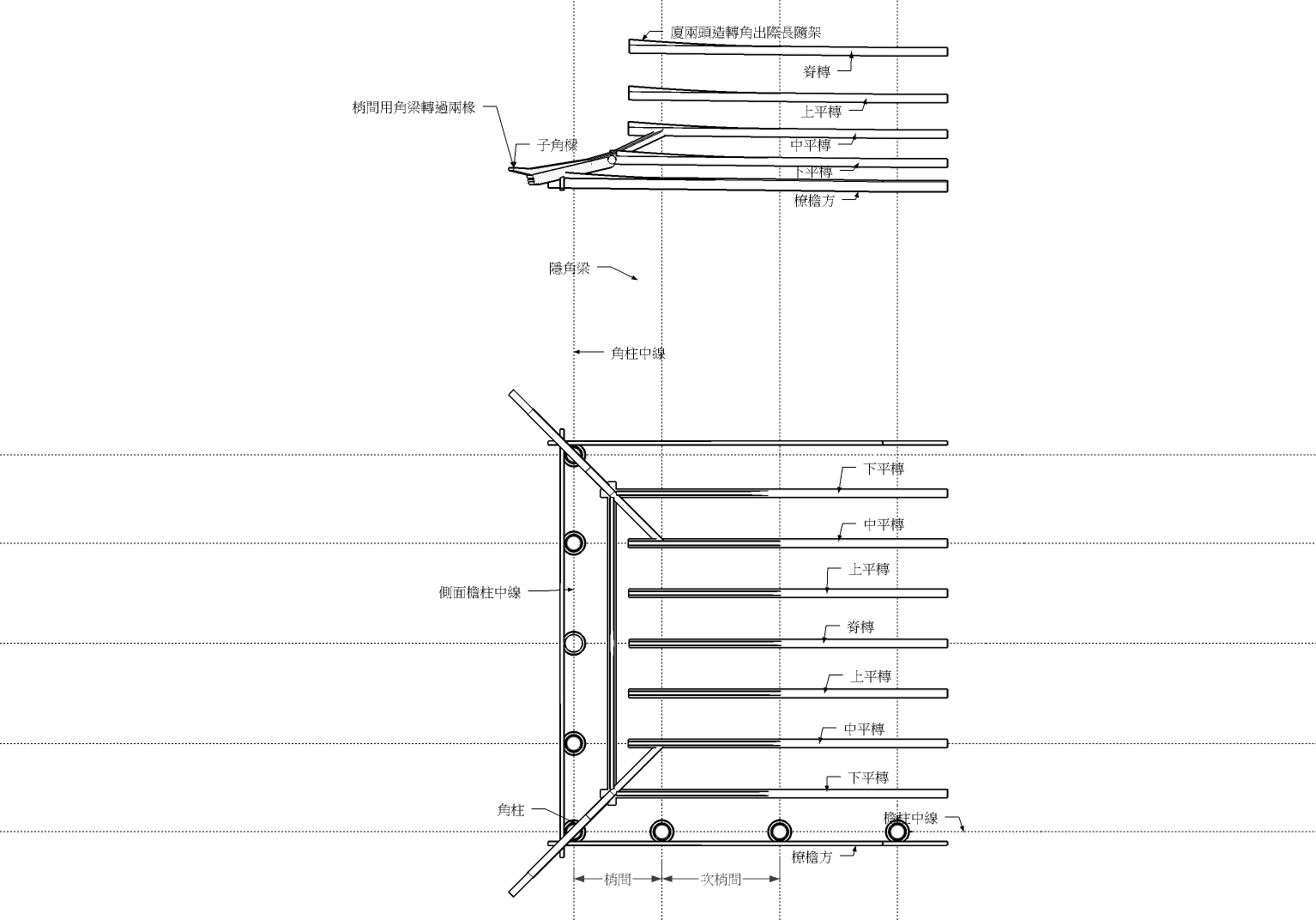
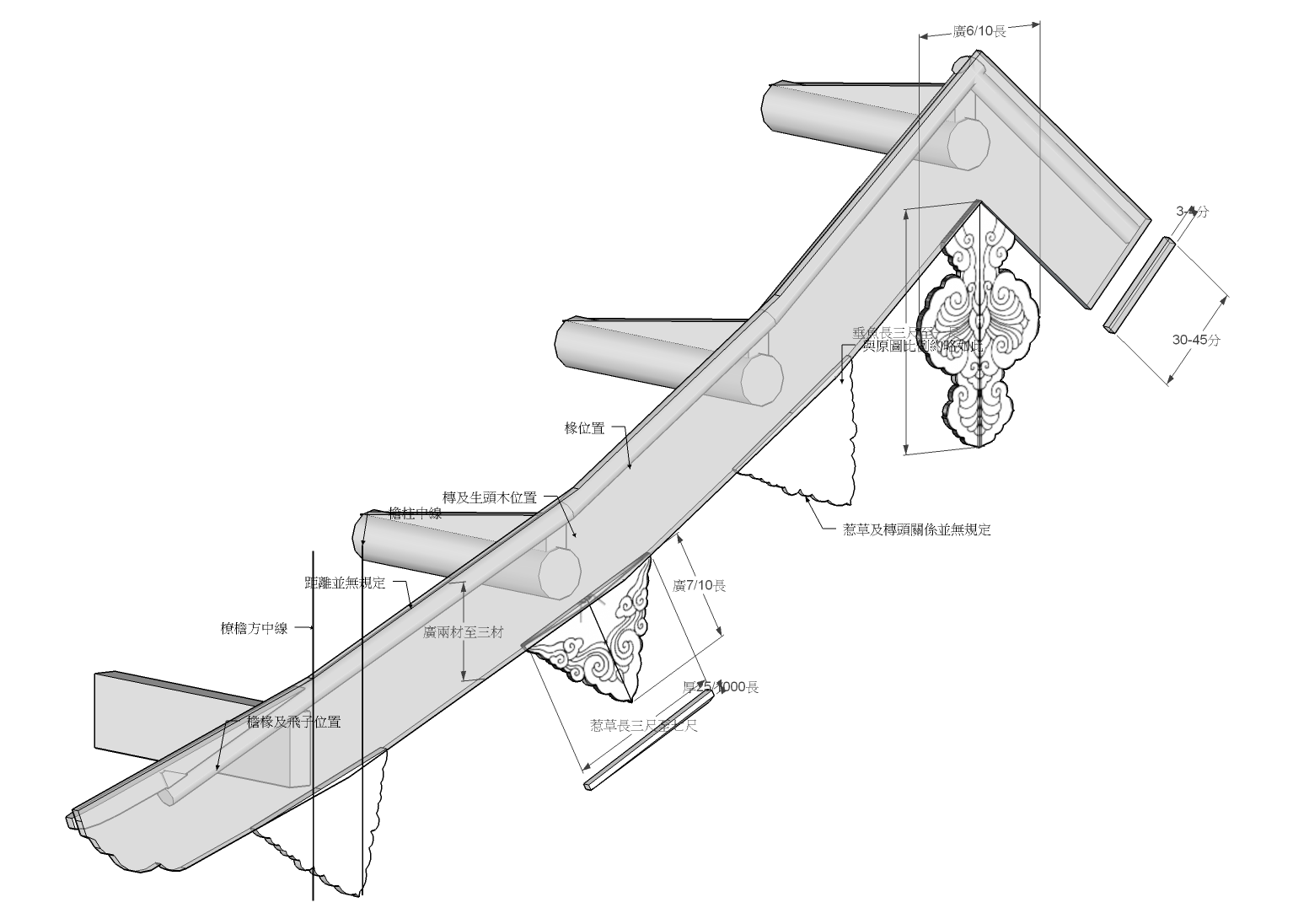
| 22 | 117 | 造角樑之制, 厦兩頭造, 四阿殿閣, |
| 23 | 109 | 造蜀柱之制 造叉手之制 槫縫襻間之制 出際之制, |
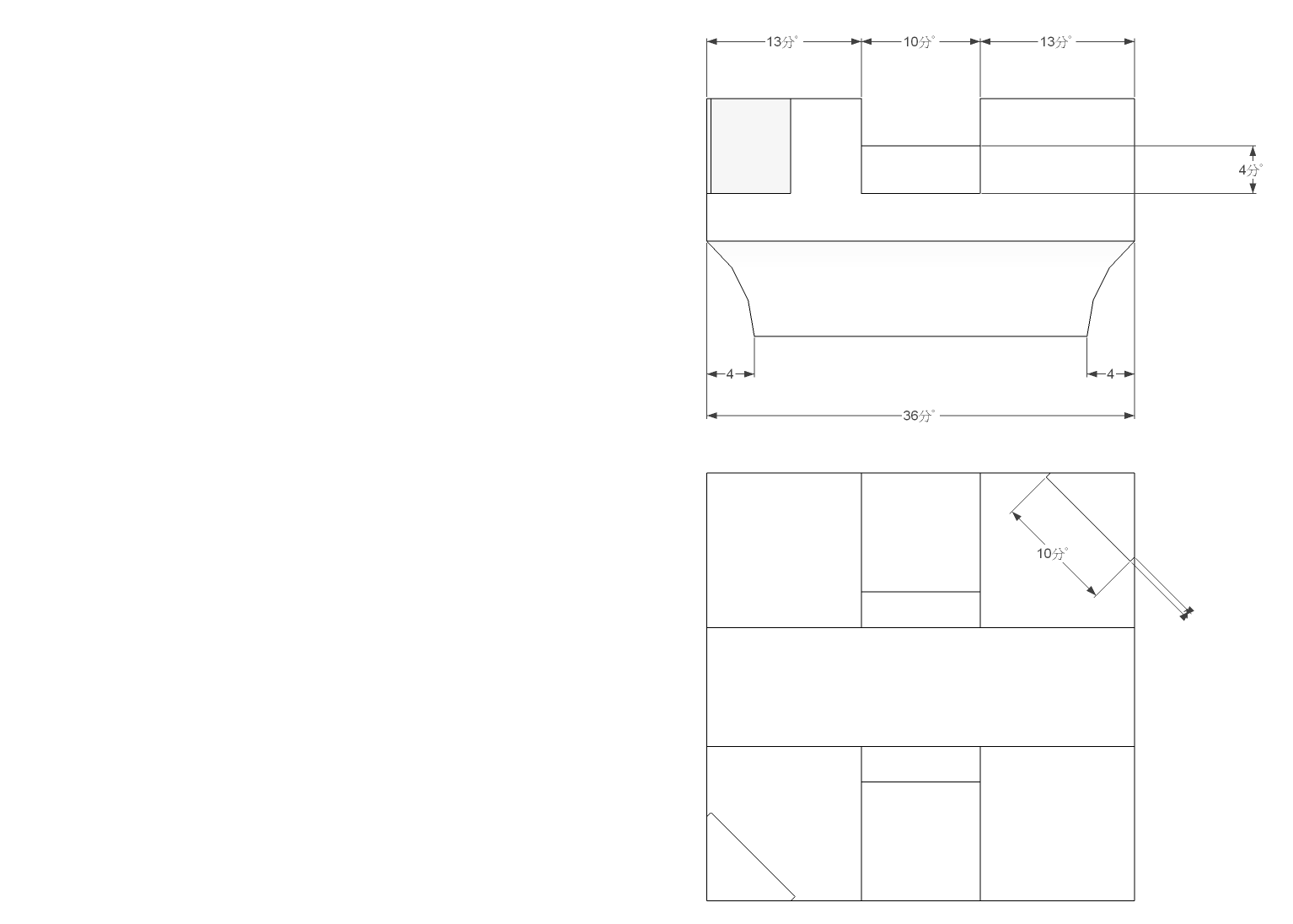
| 24 | 078 | 造替木之制, 造摶風版之制, 造蜀柱叉手托腳之制, |
| 25 | 105+116 | 用椽之制 造檐之制: 飛子 大連檐 小連檐 鷰頷版, 造檐用椽 轉角布椽 檐椽側面立面, |
| 26 | 041 | 舉折之制, |
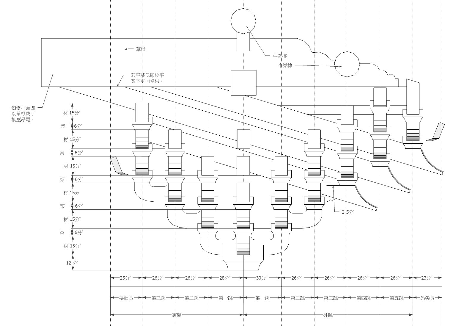
| 27 | 114 | 亭榭鬭尖舉折之制: 梁架平面, 甲甲斷面, 角梁平面, 乙乙斷面, |
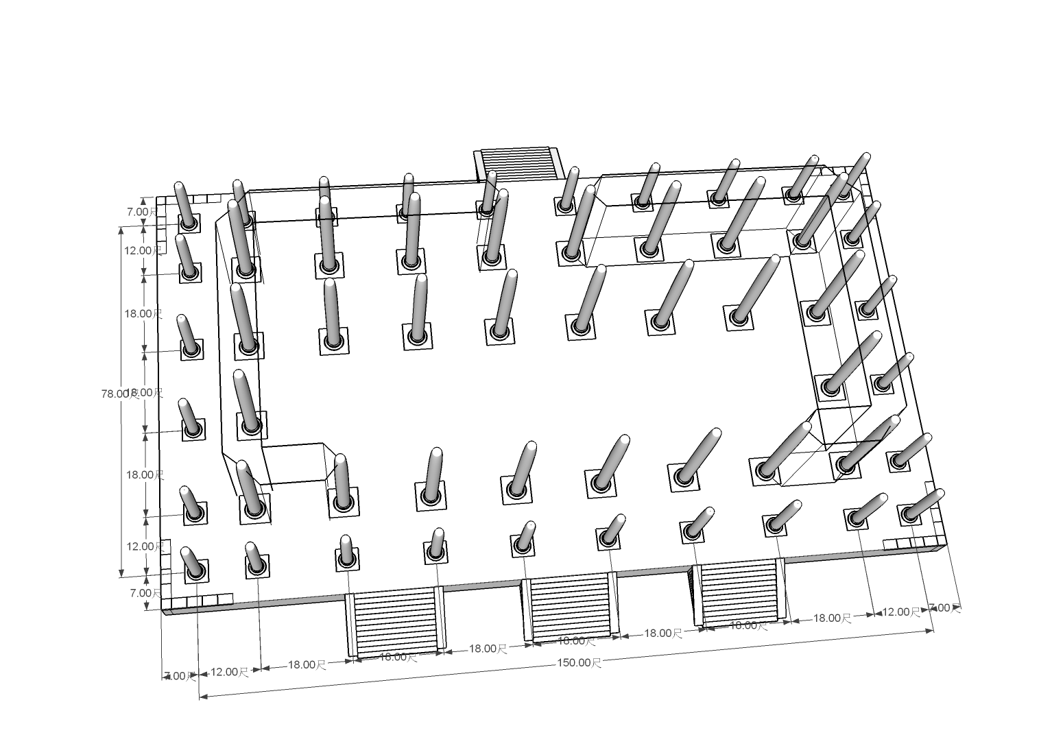
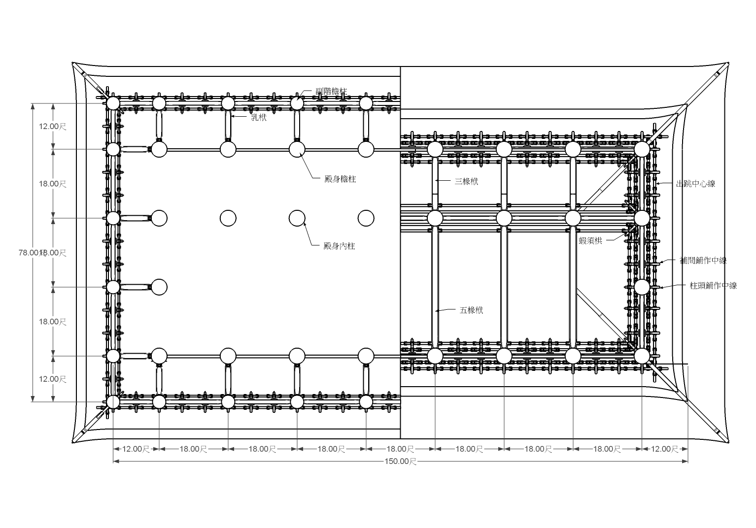
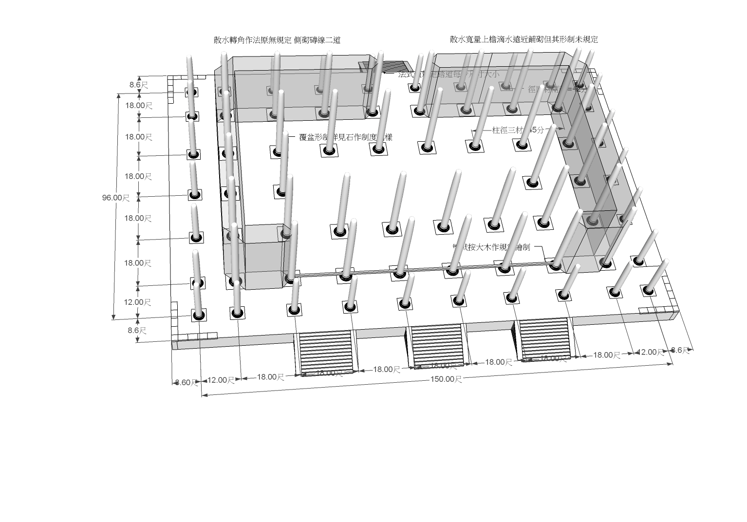
| 28 | 070 | 殿閣分槽圖: 殿閣地盤殿身七間副階周帀身內單槽, 殿閣地盤殿身七間副階周帀身內雙槽, |
| 29 | 060 | 殿閣分槽圖: 殿閣身地盤九間身內分心枓底槽, 殿閣地盤殿身七間副階周帀各兩架椽身內金箱枓底槽, |
| 30 | 010 | 殿閣分槽圖: 殿閣身地盤七間身內雙槽周帀副階, |
| 31 | 175 | 殿閣分槽圖(仰視): 四阿屋頂 重檐 副階周帀, |
| 32 | 219 | 艸架側樣: 殿堂等八鋪作 副階六鋪作 雙槽, |
| 33 | 011 | 殿閣分槽圖: 殿閣地盤殿身七間副階周帀身內金箱枓底槽, |
| 34 | 006 | 殿閣分槽圖(仰視): 34 殿身七間副階周帀各兩椽身內金箱斗底槽, |
| 35 | 225 | 艸架側樣: 殿堂等七鋪作副階五鋪作雙槽, |
| 36 | 010 | 殿閣分槽圖: 殿閣地盤殿身七間副階周帀身內單槽, |
| 37 | 096 | 殿閣分槽圖(仰視): 殿身七間副階周帀各兩椽身內單槽, |
| 38 | 100 | 艸架側樣: 殿堂等五鋪作副階四鋪作單槽, |
| 39 | 008 | 殿閣分槽圖: 殿閣九間身內分心槽周帀無副階, |
| 40 | 084 | 殿閣分槽圖(仰視): 殿閣身九間十架椽身內分心枓底槽外轉六鋪作裏轉五鋪作以上並各計心, |
| 41 | 084 | 艸架側樣: 殿堂等六鋪作分心槽, |
| 42 | 021 | 廳堂等十架椽間 縫內用梁柱側樣: 十架椽屋分心用三柱, |
| 43 | 044 | 廳堂等十架椽間 縫內用梁柱側樣: 十架椽屋前後三椽栿用四柱, 十架椽屋分心前後乳栿用五柱, |
| 44 | 032 | 廳堂等十架椽間 縫內用梁柱側樣: 十架椽屋前後並乳栿用六柱, 十架椽屋前後各劄牽乳栿用六柱, |
| 45 | 031 | 廳堂等八架椽間 縫內用梁柱側樣: 八架椽屋分心用三柱, 八架椽屋乳栿對六椽栿用三柱, |
| 46 | 037 | 廳堂等八架椽間 縫內用梁柱側樣: 八架椽屋前後乳栿用四柱, 八架椽屋前後三椽栿用四柱, |
| 47 | 032 | 廳堂等八架椽間 縫內用梁柱側樣: 八架椽屋分心乳栿用五柱, 八架椽屋前後劄牽用六柱, |
| 48 | 098 | 廳堂等六架椽間 縫內用梁柱側樣: 六架椽屋分心用三柱, 六架椽屋乳栿對四椽栿用三柱, 六架椽屋前乳栿後劄牽用四柱, |
| 49 | 079 | 廳堂等四架椽間 縫內用梁柱側樣: 四架椽, |
| 大樣 | - | 殿七副五 (七間) 廈兩頭造 |
|
|
 《營造法式註釋》〈大木作制度圖樣〉SketchUp Modeling 由國立臺北科技大學製作,以創用CC 姓名標示-非商業性-相同方式分享 4.0 國際 授權條款釋出。
姓名標示-非商業性-相同方式分享 CC BY-NC-SA
本授權條款允許使用者對本著作進行重混、調整,以及依原著作建立新著作,
但僅限於非商業目的之使用。唯使用者就其新創著作,必須按照表彰
原作:國立臺北科技大學,並且將產出之新創著作採用相同的授權條款釋出。
Attribution-NonCommercial-ShareAlike CC BY-NC-SA
This license lets others remix, tweak, and build upon this work non-commercially, as long as they credit the authors, Hsieh and Chen, and license their new creations under the identical terms.
|